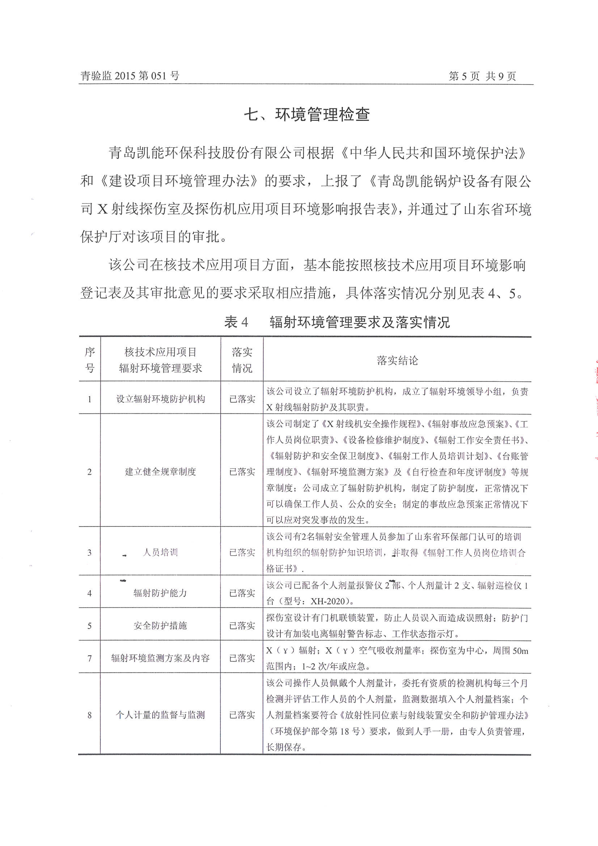
凱能科技公司X射線探傷機及探傷室應用項目竣工驗收環境監測報告公示

青島凱能環??萍脊煞萦邢薰拘聫S區的X射線探傷室及探傷機應用項目成功通過竣工環境保護驗收監測。










24小時客服,如果您對余熱利用感興趣,請致電400-839-8318,我們將竭誠為您服務!

青島凱能為您提供量身定制的優質產品,無論是產品的質量,還是我們的
服務都會讓您滿意。您的舒心滿意是我們的收獲!
![]()
下一篇:凱能科技2017清明節放假通知上一篇: 2017,凱能科技新春開業大吉!
此文關鍵字:凱能科技
產品推薦
同類文章排行
- 凱能科技首批冷凝鍋爐成功啟航韓國市場 開啟中韓暖通合作新篇章
- 溫室氣體核查聲明-青島凱能科技
- 青島凱能-碳足跡+核查
- 青島凱能環保-碳足跡+核查
- 產品碳足跡核查報告--青島凱能環保
- 組織溫室氣體排放核查陳述-青島凱能環保
- 青島凱能環??萍脊煞萦邢薰?2024年度 溫室氣體排放核查報告
- 凱能科技:硅鐵爐余熱鍋爐的節能之道
- 凱能科技與寧強縣簽約分散式集中供暖建設項目框架協議
- 中國工業其他行業企業企業溫室氣體排放報告












魯公網安備 37028102000404號